業餘車機

中文說明書下載

ID-5100A

IC-2730A

IC-2300H

IC-V3500

ICOM 65W 單頻車機

IC-V3500 

VHF 65W

目錄

ICOM 65W 單頻車機

IC-2300 

VHF 65W

目錄

MTS 新雙頻小車機

MTS-30KVU 

雙頻 VHF/UHF 25W/25W

目錄

MTS MT-J739

台製 雙頻 VHF/UHF 50W/50W

目錄

ADI AM-580

台製 雙頻 VHF/UHF 50W/50W

目錄

ICOM

新雙頻無線電車機

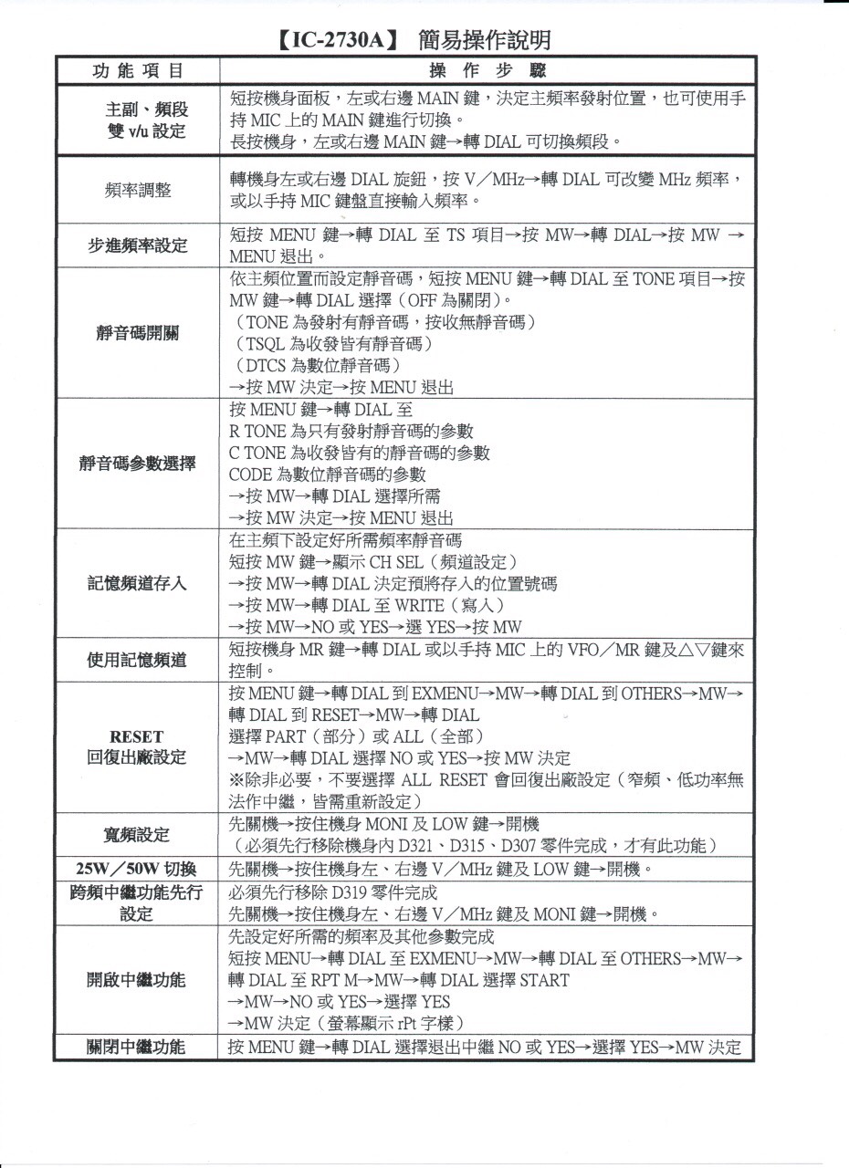
IC-2730A 

最新一代功率晶體

雙頻 VHF/UHF 50W/50W

目錄

簡易操作

ICOM

日本原裝雙頻車機

5.5吋觸控液晶螢幕

ID-5100A

雙頻 VHF/UHF 50W/50W

目錄

HORA 迷你雙頻小車機

X-101VU 

雙頻 VHF/UHF 25W/25W

目錄

HORA 新雙頻小車機

ZX-90VU 

雙頻 VHF/UHF 25W/25W

目錄

KENWOOD

TM-281A

VHF 50W

 

已停產機種

KENWOOD

新型無線電對講機

TM-V71A

新一代雙頻 VHF/UHF 50W/50W

簡易操作

ADI AM-145

VHF 50W

KENWOOD TM-271

VHF 50W

SANTECH TM-733

VHF 50W / UHF 35W

簡易操作

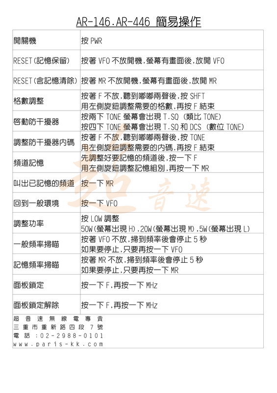
ADI

AR-146 / VHF 50W

AR-446 /  UHF 35W

簡易操作

HORA H-808

VHF 50W

簡易操作

KENWOOD TM-441

 UHF 35W

FT-8800R

 

VHF 50W / UHF 35W

140(W) * 41.5(H) * 168(D) mm

發射範圍 : 136-173MHz / 420-469MHz

接收範圍 : 108-999MHz

重量 : 132g

型錄正面下載  型錄背面下載

FT-7800R

 

VHF 50W / UHF 40W

140(W) * 41.5(H) * 168(D) mm

發射範圍 : 137-174MHz / 420-469MHz

接收範圍 : 108-999MHz

重量 : 1Kg

型錄正面下載  型錄背面下載

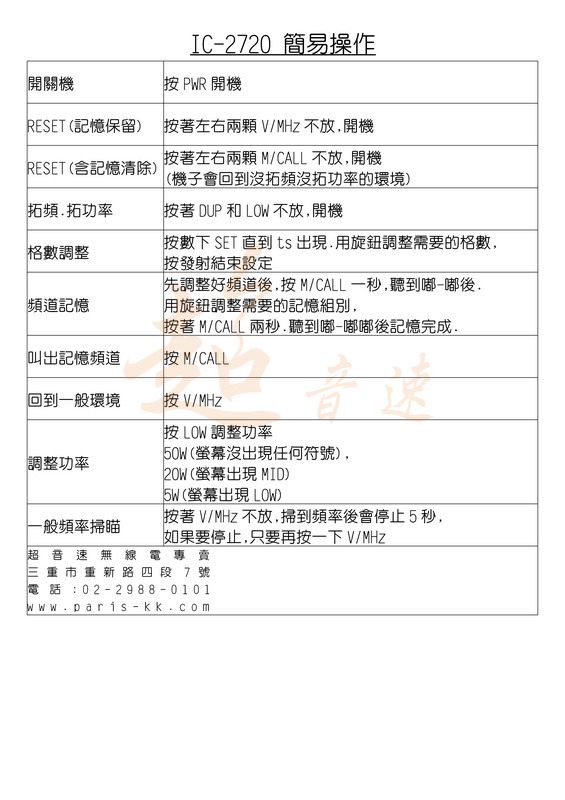
ICOM IC-2720

VHF 50W / UHF 35W

簡易操作

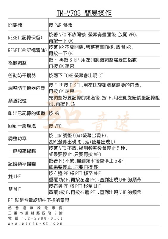
KENWOOD TM-V708

VHF 50W / UHF 35W

簡易操作  

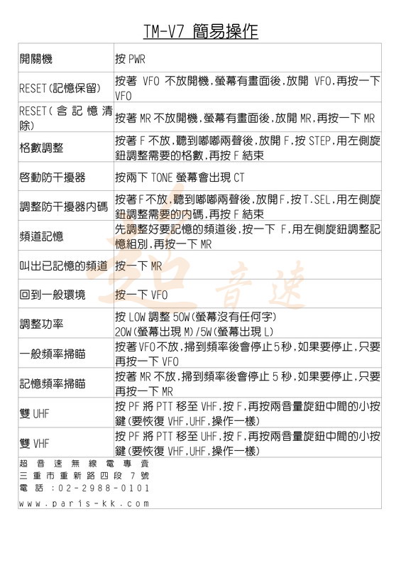
KENWOOD TM-V7

VHF 50W / UHF 35W

簡易操作